


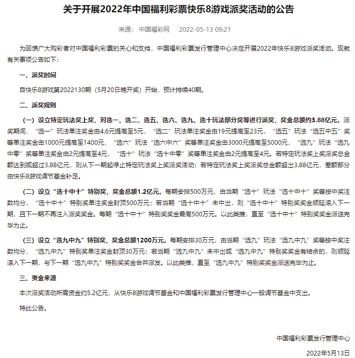
一、派奖解读
派奖时间
130期开始(5月20日开奖)
预计40期
派奖奖金:5.2亿
奖金分配
特定玩法奖上奖,3.88亿元,派完为止
“选十中十”特别奖,1.2亿元,每期500万元
“选九中九”特别奖,1200万元,每期30万元
投注方式
选三、选四、选七、选八不参与
特定玩法
选一:单注奖金由4.6元提高至5元
选二:单注奖金由19元提高至23元
选五中五:单注奖金由1000元提高至1400元
选六中六:单注奖金由3000元提高至5000元
选九中零:单注奖金由2元提高至4元
选十中零:单注奖金由2元提高至4元
选十中十
每期安排500万
单注奖金封顶500万元
选九中九
每期安排30万
单注奖金封顶30万元
二、专家方案如何应用
专家方案有什么
彩民之家快8推荐包含了多种胆码推荐和复式推荐方案,彩民可依据自己的投注方式,自由选择。

三、专家方案如何用
针对本次派奖,彩民可以从中选取适合的指标推荐内容,进行针对性投注。
选一:可重点参考独胆、两胆、三胆,两胆中一即可盈利1元;
选二:可重点参考两胆、三胆(选二3码复式,投注6元)、四胆(选二4码复式,投注12元),四胆中2即可盈利11元;
选五:可重点参考精选6码(选五6码复式,投注12元),中5码得1400元,中6码可得8400元;大户可参考四胆(4胆全包,投注152元),四胆全中可得22400元;
选六:可重点参考精选6码,全中可得5000元;
选九:可重点参考精选10码(选九10码复式,投注20元)
选十:可重点参考精选10码,复式14码
四、专家方案如何查看
中彩网网站用户,点击顶部导航“彩民之家”,查看快乐8精选方案,现在充值享限时福利。

中彩网客户端用户,点击首页“专家荐号”快速入口或下导航“彩民之家”,查看快乐8精选方案,新用户首次充值还可享受专享福利。

如使用遇到问题请及时咨询彩民之家客服
客服QQ:3614732908
客服电话:400-085-1138
(工作日9:30-17:00)
愤怒
悲伤
惊讶
高兴
赞